2025桃園科技執法地點查詢|測速照相。闖紅燈

桃園市警察局交通警察大隊,調閱相關交通事故及違規件數,分析員警執勤難易度及交通工程完善度,擇定桃園市27處建置路口多功能科技執法設備,包含八德區5處、桃園區4處,平鎮、龜山及新屋區各3處,中壢及大園區各2處,楊梅、觀音、大溪、復興及蘆竹區各1處。
另龜山區萬壽路一段及青山路二段區間平均速率自動偵測照相系統設備因使用期限屆滿,重新採購設備後原址重建,共29處科技執法設備,2025年1月1日正式執法;
各路口可偵測2至4種違規項目,包含超速、闖紅燈、不停讓行人及未依標誌標線號誌指示行駛等。
桃園市科技執法|測速照相|闖紅燈地點一覽表
科技執法罰款費用
- 闖紅燈:處1800元以上、5400元以下罰鍰;
- 不依號誌指示:處新台幣600元以上、1800元以下罰鍰;
- 不依規定車道行駛:處新台幣600元以上、1800元以下罰鍰;
- 跨越雙黃線:處新台幣600元以上、1800元以下罰鍰;
- 紅燈右轉:處新台幣600元以上、1800元以下罰鍰;
- 紅燈越線:處新臺幣900元以上、1800元以下罰鍰;
- 未禮讓行人:處1200元以上、3600元以下罰鍰
- 機車超速45公里:機車吊扣牌照半年、開罰1萬2000至3萬6000元
- 轎車違停行人道及闖紅燈:開罰至少2400元。


【點我加入愛伯特FB粉絲團】
【點我加入愛伯特IG】
【點我加入愛伯特threads】
折扣碼:albe,讓你便宜買Gemini(705起/年),GPT Plus(577起/3個月)
蝦皮每日簽到領蝦幣
日本優惠券懶人包領起來
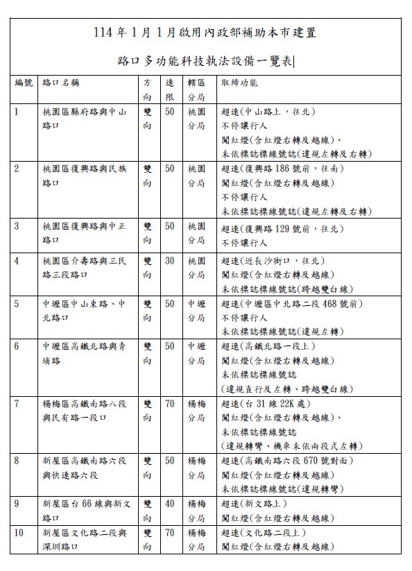
2025年01月01日啟用設備
| 編號 | 路口名稱 | 方向 | 速限 | 轄區分局 | 取締功能 |
|---|---|---|---|---|---|
| 1 | 桃園區縣府路與中山路口 | 雙向 | 50 | 桃園分局 | – 超速(中山路上,往北) – 不停讓行人 – 闖紅燈(含紅燈右轉及越線) – 未依標誌標線號誌(違規左轉及右轉) |
| 2 | 桃園區復興路與民族路口 | 雙向 | 50 | 桃園分局 | – 超速(復興路186號前,往南) – 闖紅燈(含紅燈右轉及越線) – 不停讓行人 – 未依標誌標線號誌(違規左轉及右轉) |
| 3 | 桃園區復興路與中正路口 | 雙向 | 50 | 桃園分局 | – 超速(復興路129號前,往北) – 不停讓行人 |
| 4 | 桃園區介壽路與三民路三段路口 | 雙向 | 30 | 桃園分局 | – 超速(近長沙街口,往北) – 闖紅燈(含紅燈右轉及越線) – 未依標誌標線號誌(跨越雙白線) |
| 5 | 中壢區中山東路、中北路口 | 雙向 | 50 | 中壢分局 | – 超速(中壢區中北路二段468號前) – 不停讓行人 – 未依標誌標線號誌(違規左轉) |
| 6 | 中壢區高北路與青埔站 | 雙向 | 50 | 中壢分局 | – 超速(高北路一段上) – 闖紅燈(含紅燈右轉及越線) – 未依標誌標線號誌(違規直行及左轉、跨越雙白線) |
| 7 | 楊梅區高南路八段與民有路一段口 | 雙向 | 70 | 楊梅分局 | – 超速(台31線22K處) – 闖紅燈(含紅燈右轉及越線) – 未依標誌標線號誌(違規轉彎、機車未依兩段式左轉) |
| 8 | 新屋區高南路六段與快速路六段 | 雙向 | 50 | 楊梅分局 | – 超速(高南路六段670號對面) – 闖紅燈(含紅燈右轉及越線) – 未依標誌標線號誌(違規轉彎) |
| 9 | 新屋區台66線與新文化路口 | 雙向 | 40 | 楊梅分局 | – 超速(新文路上) – 闖紅燈(含紅燈右轉及越線) |
| 10 | 新屋區文化路二段與深圳路口 | 雙向 | 70 | 楊梅分局 | – 超速(文化路二段上) – 闖紅燈(含紅燈右轉及越線) |
| 11 | 大園區西濱路與中央北路 | 雙向 | 50 | 大園分局 | – 超速(西濱路上) – 闖紅燈(含紅燈右轉及越線) |
| 12 | 大園區中正東路與南竹路口 | 雙向 | 50 | 大園分局 | – 超速(台31線近6K處) – 闖紅燈(含紅燈右轉及越線) – 未依標誌標線號誌(慢車道人內側車道) |
| 13 | 觀音區濱海路(台15線)與文化路口 | 雙向 | 70 | 大園分局 | – 超速(近坑尾一路口) – 闖紅燈(含紅燈右轉及越線) – 未依標誌標線號誌(違規轉彎及直行) |
| 14 | 大溪區台7乙線8.3k處 | 雙向 | 40 | 大溪分局 | – 超速(台7乙線上) – 違規迴轉 |
| 15 | 復興區桃118縣道52.4k處 | 雙向 | 30 | 復興分局 | – 超速(羅馬公路上) |
| 16 | 平鎮區中豐路一段與快速路三段口 | 雙向 | 50 | 平鎮分局 | – 超速(快速路三段上) – 闖紅燈(含紅燈右轉及越線) – 未依標誌標線號誌(跨越雙白線) |
| 17 | 平鎮區中豐路南勢二段與三興路口 | 雙向 | 50 | 平鎮分局 | – 超速(中豐路莊敏段上) – 闖紅燈(含紅燈右轉及越線) |
| 18 | 平鎮區公陵路與快速路口 | 雙向 | 50 | 平鎮分局 | – 超速(快速路一段上) – 闖紅燈(含紅燈右轉及越線) – 未依標誌標線號誌(時段性禁止左轉、跨越雙白線) |
| 19 | 龜山區振興路與西勢湖路口 | 雙向 | 50 | 龜山分局 | – 超速(振興路1051號前) – 闖紅燈(含紅燈右轉及越線) – 未依標誌標線號誌(跨越雙白線) |
| 20 | 龜山區復興一路與文化二路口 | 雙向 | 50 | 龜山分局 | – 超速(復興一路218號前) – 不停讓行人 – 未依標誌標線號誌(違規直行) |
| 21 | 龜山區文化一路與文青路口 | 雙向 | 60 | 龜山分局 | – 超速(文化一路上) – 不停讓行人 – 未依標誌標線號誌(違規左轉、跨越雙白線) |
| 22 | 八德區中路與茄苳路口 | 雙向 | 50 | 八德分局 | – 超速(中路上) – 闖紅燈(含紅燈右轉及越線) – 未依標誌標線號誌(違規左轉、機車未依兩段式左轉) |
| 23 | 八德區新興路與廣興路口 | 雙向 | 50 | 八德分局 | – 超速(廣興路上) – 闖紅燈(含紅燈右轉及越線) |
| 24 | 八德區長興路與頂街口 | 雙向 | 50 | 八德分局 | – 超速(長興路上) – 闖紅燈(含紅燈右轉及越線) – 未依標誌標線號誌(違規左轉及直行) |
| 25 | 八德區建德路與長興路口 | 雙向 | 50 | 八德分局 | – 超速(長興路上,往八德) – 闖紅燈(含紅燈右轉及越線) – 未依標誌標線號誌(違規左轉及直行) – 汽機車行人行道(建德公園段) |
| 26 | 八德區介壽路二段與興業路口 | 雙向 | 50 | 八德分局 | – 超速(介壽路二段1216號對面,往桃園) – 闖紅燈(含紅燈右轉及越線) – 不停讓行人 – 未依標誌標線號誌(違規左轉及直行) |
| 27 | 蘆竹區濱海路一段與海湖北路 | 雙向 | 70 | 蘆竹分局 | – 超速(濱海路一段上) – 闖紅燈(含紅燈右轉及越線) |
| 28 | 龜山區萬壽路一段(東萬壽路309巷-萬壽路一段1275號) | 雙向 | 50 | 龜山分局 | – 超速 |
| 29 | 龜山區青山路二段(青山路一段200號-青山路2段文青路) | 雙向 | 50 | 龜山分局 | – 超速 |


測速暨闖紅燈照相設備


路口多功能科技執法設備



區間平均速率自動偵測照相系統設置地點
租貸式多功能科技執法




移動式科學儀器設備執法地點




- 桃園區縣府路與中山路口:超速、不停讓行人、闖紅燈、未依標誌標線號誌
- 桃園區復興路與民族路口:超速、闖紅燈、不停讓行人、未依標誌標線號誌
- 桃園區復興路與中山路口:超速、不停讓行人
- 桃園區介壽路與三民路三段路口:超速、闖紅燈、未依標誌標線號誌
- 中壢區中山東路、中北路口:超速、不停讓行人,未依標誌標線號誌
- 中壢區高鐵北路與青埔路:超速、闖紅燈、未依標誌標線號誌
- 楊梅區高鐵南路八段與民有路一段口:超速、闖紅燈、未依標誌標線號誌
- 新屋區高鐵南路六段與快速路六段:超速、闖紅燈、未依標誌標線號誌
- 新屋區台66線與新文路口:超速、闖紅燈
- 新屋區文化路二段與深圳路口:超速、闖紅燈
- 大園區西濱路與中央北路口:超速、闖紅燈
- 大園區中正東路與南青路口:超速、闖紅燈、未依標誌標線號誌
- 觀音區濱海路 (台15線) 與文化路口:超速、闖紅燈、未依標誌標線號誌
- 大溪區台7乙線8.3k處:超速、違規迴轉
- 復興區桃118縣道52.4k處:超速
- 平鎮區中豐路一段與快速路三段口:超速、闖紅燈、未依標誌標線號誌
- 平鎮區中豐路南勢二段與三興路口:超速、闖紅燈
- 平鎮區金陵路與快速路口:超速、闖紅燈、未依標誌標線號誌
- 龜山區振興路與西勢湖路口:超速、闖紅燈、未依標誌標線號誌
- 龜山區復興一路與文化二路口:超速、不停讓行人、未依標誌標線號誌
- 龜山區文化一路與文青路口:超速、不停讓行人、未依標誌標線號誌
- 八德區中華路與茄苳路口:超速、闖紅燈、未依標誌標線號誌
- 八德區新興路與廣興路口:超速、闖紅燈
- 八德區長興路與崁頂路口:超速、闖紅燈、未依標誌標線號誌
- 八德區建德路與長興路口:超速、闖紅燈、未依標誌標線號誌、汽機車行駛人行道
- 八德區介壽路二段與興豐路口:超速、闖紅燈、不停讓行人、未依標誌標線號誌
- 蘆竹區濱海路一段與海湖北路口:超速、闖紅燈
- 龜山區萬壽路一段 (東萬壽路309巷-萬壽路1段1275巷):超速
- 龜山區青山路二段(青山路1段200號-青山路2段文青路): 超速
評論
5
1位網友投票評論
關於本文評論的商家、商品、景點、議題、方法,你給幾顆星呢?
歡迎一起點擊星號參與評論唷!
歡迎一起點擊星號參與評論唷!